

眼下正值冰雪季,冰雪消费和冰雪运动持续升温,冬日约三五好友去雪场滑雪,愈发成为一种流行的休闲方式。
近日,有媒体报道称社交平台上涌现出大量“滑雪教练国职证”的培训宣传,不少机构声称学员仅需5天就能通过考试拿证,还招收零基础学员。
这样的“速成教练”是否有能力执教?想拿到“滑雪社会体育指导员国家职业资格证书”,到底要经历怎样的培训和考试?从“能当滑雪教练”到“成为滑雪教练”,还有多长的路要走?
5天培训班遍布全国
记者以消费者身份咨询多家滑雪国家职业证书培训机构后了解到,这类培训机构的业务范围辐射全国多个城市,河北、安徽、新疆阿勒泰、重庆、黑龙江、辽宁沈阳等地均有布局。有意考证的学员只需与机构约定就近的雪场,即可前往参加集中培训。沈阳一家培训机构的教练向记者展示了证书样本,证书上明确标注职业资格为社会体育指导员(五级),职业方向为滑雪,落款盖有国家体育总局职业技能鉴定指导中心的公章。
该教练介绍,想要通过考试必须参加机构组织的培训,考试内容分为笔试与技能展示两部分。报班学员可被安排住在雪场附近,每日在雪场从早上8点训练至下午3点,其余时间则需对照题库资料复习笔试内容,“培训采用一名教练带多名学员的模式,核心就是反复训练几个必考的固定动作。笔试60分就算及格。这项考试的通过率比较高。”
这名教练还承诺,学员拿到证书后,他可以帮忙推荐雪场的教练工作。“我常年合作的雪场有好几家,学员拿证后可以直接推荐过去实习。”针对“四五天学成即执教是否存在安全隐患”的疑问,该教练回应称:“其实刚拿到证书,雪场也不会直接让你带学员上课。拿到证书后,你可以利用在雪场的时间继续练习,多向资深教练请教经验,等自己觉得技术水平足够了,再正式加入教练队伍。”
考试的实际通过率80%左右
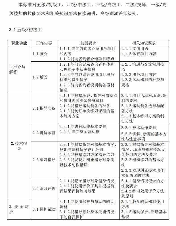
根据《国家职业资格目录(2021年版)》,从事滑雪等高危险性体育项目指导服务的社会体育指导人员,应取得相应职业资格证书,并在依法取得许可的经营单位内开展工作。根据人力资源和社会保障部、国家体育总局联合制定的《社会体育指导员国家职业技能标准(修订版)》,包含滑雪等职业方向在内的社会体育指导员,在技能等级设定上分为五个级别,五级即初级工,职业功能包括推介与解答、技术指导、安全防护,正规培训达到规定标准学时数并取得结业证为申报条件。

△《社会体育指导员国家职业技能标准(修订版)》中社会体育指导员(五级/初级工)工作要求
培训和考试,串起了获得资格证书完整流程的两端。记者在社交媒体平台搜索发现,一些培训机构或招生代理宣传的“滑雪教练国职证”培训班,普遍是针对学员考取“滑雪社会体育指导员(五级)国家职业资格证书”开设的,培训分为单板、双板,时间通常为5到7天,地点覆盖全国多地的雪场,价格3000元到7000元不等,培训结束后直接参加考试。
有业内人士透露,网络宣传多是与培训机构合作的招生代理所发,出于佣金的考虑,部分招生代理可能会夸大通过率。实际上,参加培训就一定能通过考试获得证书吗?一位招生代理介绍,考试由各省区市体育行业特有工种职业技能鉴定站在本地区内独立组织,并没有明确且固定的“通过率”一说。
招生代理开展业务的几家培训机构,都为实操训练设置了每天至少6小时的上雪时长,培训期间还会组织模拟测试,培训师会针对学员的短板有针对性地加训提升。
记者了解到,针对零基础学员的培训,一些机构会额外增加学时,并相应增加费用,待他们通过提前训练初步掌握滑雪技巧后,再和有基础的学员编入同班培训。
业内人士向记者透露,考试的实际通过率通常在80%左右。记者查询国家体育总局职业技能鉴定指导中心与中国滑雪协会制定的《滑雪指导员国家职业技能鉴定考核实施细则》发现,五级/初级指导员的职业技能鉴定内容包含理论和实操两部分,实操又包括个人技术、教学指导和附加项目(安全救护),每项考核内容都有详细评分标准。
证书是入行门槛
雪场招聘更看重实际技术
为了解行业真实情况,记者采访了新疆某大型雪场的一名资深教练。这名资深教练透露,在滑雪教练圈内,大家都清楚国职初级证书的含金量有限,考试难度较低、拿证速度快。因此大型雪场招聘教练时,并不会只看证书资质,“雪场招聘时肯定会要求应聘者现场展示滑雪技术,而且圈内不少教练还会考取国际认证的滑雪教练证书。这类国际证书对技术要求更高,需要完成一些高难度的小众技术动作才能通过考核,通常需要积累一两个雪季的实战经验才有把握考取。”
针对“培训机构催生速成教练”“滑雪教练国职证门槛设置低”等争议,国家体育总局职业技能鉴定指导中心相关工作人员回应记者,在“考培分离”基础上,培训机构组织的考前集中培训,实际上是围绕《考核实施细则》内容对学员能力开展的梳理和强化。

△《滑雪(单板)指导员国家职业技能鉴定考核实施细则(2023版)》中各级别实操考核内容
浙江省滑雪指导员国家职业技能鉴定考评员陈志告诉记者,考评和培训的分离,是保障证书含金量的重要一环。通过考核并拿到证书只是入行的最低门槛,能否成为职业教练,还要经过多道“关卡”。
考证政策据称今年5月将迎调整
为何滑雪国家级教练证书的获取门槛会设置得如此之低?国家体育总局职业技能鉴定中心工作人员对此解释:“实际上,国职滑雪教练证的培训学时是由自学时间和集中培训时间两部分组成,两者相加的总时长要求达到150学时。”
记者查询了解到,国家体育总局要求,“五级/初级工”需集中培训44个学时(45分钟/学时)。若组织为期4天的培训,则每天需培训8个多小时。而不少培训机构培训时长并未达标。
国家体育总局职业技能鉴定中心工作人员表示,技能型人才的培养需要依靠实际工作积累经验,其技能水平与教学能力也需要在长期实践中不断提升。职业证书仅代表从业者具备了基础的职业资格,因此初级证书的门槛不会设置过高,而是会设定一个相对合理的标准,让普通民众和滑雪爱好者通过努力就能达标,“初级指导员的考核通过率大概在70%,而且明确规定持证者只能在初级雪道开展教学。实际上,考前集中培训是针对有一定运动技能基础的人员,在有足够自学时长后,围绕着考核大纲标准实施的内容进行强化和梳理。不是说零基础,来学个几天就能成为指导员了。考初级证后,要成为专业人员,还需累积相应时长的工作经验后报考中高级证书。”
此外,工作人员向记者透露,滑雪国职教练证的考证政策即将迎来革新,“从2026年5月1日起,新的考试标准将正式实施,届时考生无需参加培训机构的集体培训也能报名考试。对于已经具备相关滑雪技能的人群,比如高校体育教师、专业运动员等,今后可以直接报名参加考试,不再强制要求通过培训机构完成集体培训环节。”
雪道的安全,究竟由谁来保障?
滑雪绝非普通的娱乐项目。它是在高速滑行中与重力、摩擦力、地形变化博弈的高风险运动,滑雪者稍有不慎便可能会受伤。特别对于初学者而言,安全、规范的动作指导尤为重要。
正因如此,滑雪教练的专业水平关乎着消费者的体验与安全。而部分培训机构将培训异化为牟利工具,把职业资格证书当作营销噱头。在营销话术的包装下,“持证=安全”成为普遍共识,消费者不再追问教练的实际经验、教学风格或应急能力,只看是否“有证”。雪场也乐用“全员持证”作为宣传亮点,掩盖其在教练筛选、日常监督、复训机制上的缺失。
这种速成营销,不仅背离了职业技能鉴定的初衷,更在无形中埋下了巨大的安全隐患。消费者花钱购买的本应是安全保障与科学指导,若最终换来的是错误示范与敷衍应付,不仅个人体验受损,更可能带来行业信任危机。
国家体育总局职业技能鉴定指导中心工作人员在接受采访时称,滑雪指导员考核包括理论考试和实操考核两部分,实操考核又包括个人技术、教学指导和安全防护三部分。如果是针对考核内容来准备,5天、44个学时是有可能通过的,这很大程度取决于个人的学习和运动能力。如果就业还需要持续学习和实践,而能否上岗则要看个人的实际能力和单位的考核要求。
事实上,速成上岗的滑雪教练或许只是少数,但个别从业者为逐利而走捷径的行为,却有可能搅乱了整个滑雪教练就业市场,导致“劣币驱逐良币”,最终损害的仍是广大本地滑雪爱好者的切身利益。
市场本身也正在形成一种倒逼机制。越来越多的雪场意识到,仅凭一纸证书不足以保证教学质量。北京某大型滑雪场在招聘时不仅查验证件,还增设技术测试与教学试讲环节;陕西某雪场招聘时会要求应聘者现场展示滑雪技术和教学能力,通过者通常有一两个甚至更多雪季的实战经验。
冰雪运动之所以令人着迷,在于它滑雪飞驰中的速度感、自由感与挑战精神。而这些美妙体验的基础,离不开安全与专业。五天拿证的“速成教练”或许能解一时之渴,却无法支撑起一个万亿级规模产业的未来。
要真正筑牢雪道安全防线,既需监管部门强化对培训机构的全过程监督;也需雪场切实履行主体责任,不唯证书论,建立以能力为核心的上岗教练考核机制;消费者更需擦亮双眼,拒绝为“速成”买单。
唯有让专业回归专业,让安全成为底线,才能让每一位滑雪者在飞驰中感受快乐,而非在隐患中提心吊胆。毕竟,雪道之上,容不得半点侥幸。
综合来源:扬子晚报、中国之声、光明日报微信公众号
工人日报客户端【打工新鲜事儿】第1434期
















